关于广西壮族自治区档案局2020年行政执 法检查“双随机一公开”工作 事项抽取结果的公示

发布时间:2020-11-09 17:28:15来源(作者):自治区档案局 

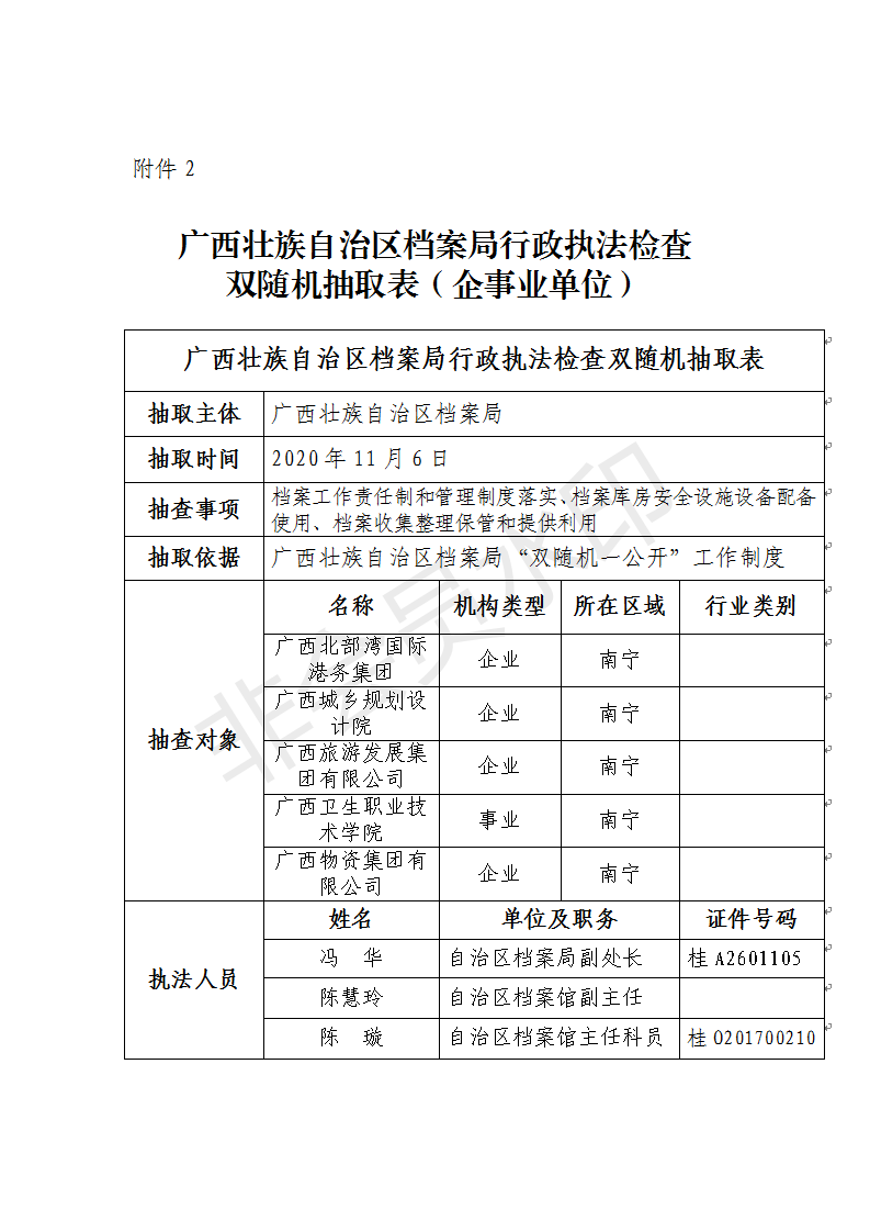
  为进一步加强依法治档工作,进一步推进简政放权、放管结合、优化服务,创新事中事后监管方式,规范行政执法行为,根据《关于印发<广西壮族自治区档案局“双随机一公开”工作制度>的通知》(桂档发〔2017〕18号),我局在自治区党委办公厅机关纪委的监督下,于2020年11月6日从随机抽查事项清单、执法检查人员名录库、执法检查对象名录库系统中随机抽取确定了2020年自治区档案局以“双随机”方式开展行政执法检查的事项、对象及执法检查人员,现将抽取名单按照要求进行公示(见附件),公示期5个工作日,请予监督。
  自治区档案局监督电话:0771—5898301。
  
  附件:1.广西壮族自治区档案局行政执法检查双随机抽取表(机关单位)
      2.广西壮族自治区档案局行政执法检查双随机抽取表(企事业单位)
 
 
                                   广西壮族自治区档案局  
             2020年11月9日