查阅中心及展馆开放时间
(法定工作日)
上午:08:00 -12:00
下午:15:00 -18:00
查档及观展预约咨询: 0771-5852963
发布时间:2025-02-06 17:53:24来源(作者): 自治区档案馆
永乐汇2025年部门预算公开
目录
第一部分:永乐汇概况
一、主要职能
二、永乐汇概况情况
第二部分:永乐汇2025年部门预算情况说明
一、部门预算收支增减变化情况说明
二、部门预算收入总体情况说明
三、部门预算支出总体情况说明
四、政府性基金预算支出情况说明
五、国有资本经营预算支出情况说明
六、一般公共预算“三公”经费支出情况说明
七、机关运行经费安排情况说明
八、政府采购预算安排情况说明
九、国有资产占用情况说明
十、预算绩效目标情况说明
第三部分:名词解释
第四部分:永乐汇2025年部门预算报表
表一:部门收支总体情况表(预算公开01表)
表二:部门收入总体情况表(预算公开02表)
表三:部门支出总体情况表(预算公开03表)
表四:财政拨款收支总体情况表(预算公开04表)
表五:一般公共预算支出情况表(预算公开05表)
表六:一般公共预算基本支出情况表(预算公开06表)
表七:财政拨款“三公”经费、会议费和培训费支出情况表(预算公开07表)
表八:政府性基金预算支出情况表(预算公开08表)
表九:国有资本经营预算支出情况表(预算公开09表)
表十:自治区本级项目绩效目标公开表(预算公开10表)
表十一:对下转移支付项目绩效目标公开表(预算公开11表)
第一部分:永乐汇概况
一、主要职责
(一)贯彻执行党和国家有关档案管理的法律法规规章及有关规定规划计划,编制和实施自治区档案馆档案事业中长期发展规划和年度计划以及管理制度,集中统一管理自治区级重要档案资料,保守党和国家秘密,维护档案完整与安全。
(二)依法接收自治区党政机关、人民团体、国有企事业单位和社会组织的各类档案及政府公报等政府公开信息。
(三)研究制定自治区档案馆进馆档案的接收标准和规范,负责区直单位进馆档案整理质量检查和移交工作。
(四)收集各个历史时期政权机构、社会组织、著名人物的档案。
(五)征集散存在国内外的对国家和社会具有长久保存价值的重要档案资料。
(六)开展档案资料的整理、编目、鉴定、保管、保护、统计等各项基础业务工作,组织区直单位依法依规开展馆藏档案解密和开放鉴定工作、承担重要档案异地异质备份工作,承担馆藏档案资料的修复、缩微等抢救保护工作。
(七)开展档案资料的利用服务工作,提供档案资料查阅利用,依法依规公布档案,研究、编纂、出版档案史料,举办档案陈列展览,为党委和政府决策提供参考,为社会提供服务。
(八)开展档案宣传、档案文化建设和档案科研工作,建设党性教育、爱国主义教育、中小学档案教育社会实践等基地,开展馆际合作和业务交流工作。负责自治区档案馆专业人才队伍建设。
(九)开展自治区档案馆档案信息化建设,负责自治区级重要公共数据、电子档案管理和长久保存,采用先进技术管理档案资料,保证数字档案资源的安全管理和有效利用。
(十)完成自治区党委办公厅交办的其他任务。
二、永乐汇概况情况
(一)自治区档案馆是自治区本级一级预算单位,无下设二层单位,永乐汇概况为自治区档案馆为自治区党委办公厅管理的参照公务员法管理的副厅级公益性一类事业单位。
(二)按预算管理方式分,自治区档案馆属全额预算管理单位。
(三)自治区档案馆设7个内设机构:
1.办公室(人事部)。负责自治区档案馆日常运转工作。承担文秘综合、干部人事、行政后勤、消防、设施设备维护、库房湿温度监测、档案安全监控、安全保卫、财务管理、离退休人员等工作。
2.收集保管部。负责研究制定自治区档案馆进馆档案的接收标准和规范,拟定馆藏档案资料收集范围和工作方案并组织实施,按规定承担自治区党政机关、人民团体、国有企事业单位和社会组织各种载体档案资料的接收进馆工作。负责区直单位进馆档案整理质量检查和移交工作。负责收集各个历史时期政权机构、社会组织、著名人物的档案,重大活动、重要事件形成的档案,涉及民生的专业档案以及与馆藏档案有关的各种档案资料。负责征集、收购、征购散存在国内外的对国家和社会具有长久保存价值的档案资料,负责接受捐赠或寄存对国家和社会具有长久 保存价值的档案资料。负责档案资料的整理、编目、保管、统计等工作。负责档案库房的日常管理工作。
3.编研利用部。负责档案资料的分析研究,编纂、出版 档案史料,举办档案陈列展和专题展,编辑档案信息参考资料,为党委和政府决策提供参考,为社会提供服务。负责社会教育基地建设,承担档案陈列室和专题展厅的日常管理、接待参观等工作。负责档案资料和政府公开信息的查阅利用工作。承担口述历史采集建档等工作。
4.保护技术部。负责馆藏档案和资料的修复、缩微和复制等抢救保护工作。负责馆库及进馆档案资料的消毒、杀虫、去酸等工作。开展档案保护技术研究工作。
5.电子档案管理部。负责自治区档案馆档案信息化工作,承担自治区级重要公共数据、电子档案、档案数字化成果的技术服务、长久保存和日常管理,承担馆藏传统载体档案数字化工作。负责自治区档案馆档案管理软件的开发、利用、修订、升级等工作。负责自治区档案馆网站、“两微一端”等方面的技术维护保障。负责数字档案馆等信息系统和全区电子文件(档案)备份中心建设、运行维护和日常管理工作。负责档案资料的异地异质备份工作。
6.鉴定部。负责组织区直单位依法依规开展馆藏档案解密。负责制定自治区档案馆档案开放鉴定工作规划、计划,编制、审查鉴定报告。负责对档案价值进行鉴定。负责对馆藏到期开放档案进行鉴定、整理、编目。负责依法依规向社会开放档案并公布目录。
7.宣传科研部。负责档案宣传工作,承担自治区档案馆网站、“两微一端”内容建设及管理。负责档案展览参观人员的组织协调工作。负责档案文化建设,组织开展档案文化活动,开发档案文化产品,通过党性教育、爱国主义教育、中小学档案教育社会实践等基地开展教育活动。负责自治区档案馆档案科研项目、业务论文、档案标准化研究、学科专著等组织工作。
(四)自治区档案馆参照公务员管理事业编制数80人,有72人执行公务员工资制度,8人执行机关技术工人工资制度。截至2024年12月31日,实有在职职工78人,离休干部0人,退休人员54人;实有在职人员中,有70人执行公务员工资制度,8人执行机关技术工人工资制度。
第二部分:永乐汇2025年部门预算情况说明
一、部门预算收支增减变化情况说明
我部门总收入3501.06万元,总支出3501.06万元(不含财政拨款上年未列支结转收支数)。总收入较上年(3531.1万元)减少30.04万元,下降0.85%。总支出较上年(3531.1万元)减少30.04万元,下降0.85%。
总收支减少的主要原因:一是2025年基本支出1994.24万元,同比(2041.09万元)减少46.85万元,下降2.3%,下降原因主要是养老保险、职业年金计提基数比例下降;二是项目支出1506.82万元,同比(1490.01万元)增加16.81万元,增长1.13%,增长主要原因是2025年新增数字档案馆信息系统建设项目。
二、部门预算收入总体情况说明
我部门总收入3501.06万元,较上年(3531.1万元)减少30.04万元,下降0.85%。收入减少的主要原因:一是2025年基本支出1994.24万元,同比(2041.09万元)减少46.85万元,下降2.3%,下降原因主要是养老保险、职业年金计提基数比例下降;二是项目支出1506.82万元,同比(1490.01万元)增加16.81万元,增长1.13%,增长主要原因是2025年新增数字档案馆信息系统建设项目。
部门收入主要包括:
(一)一般公共财政预算拨款3501.06万元,占收入总预算的100%,同比上年(3531.1万元)减少30.04万元,下降0.85%。
(二)“其他收入”0万元,属于未纳入财政专户管理的收入安排的资金,同比持平。
(三)政府性基金预算拨款0万元。
(四)国有资本经营预算拨款0万元。
(五)纳入财政专户管理的收入安排的资金0万元。
三、部门预算支出总体情况说明
我部门总支出3501.06万元,较上年(3531.1万元)减少30.04万元,下降0.85%。支出减少的主要原因:一是2025年基本支出1994.24万元,同比(2041.09万元)减少46.85万元,下降2.3%,下降原因主要是养老保险、职业年金计提基数比例下降;二是项目支出1506.82万元,同比(1490.01万元)增加16.81万元,增长1.13%,增长主要原因是2025年新增数字档案馆信息系统建设项目。
其中:基本支出预算1994.24万元,占支出总预算56.96%,同比(2041.09万元)减少46.85万元,下降2.3%;项目支出预算1506.82万元,占支出总预算43.04%,同比(1490.01万元)增加16.81万元,增长1.13%;非一般公共财政预算拨款项目支出(档案馆)0万元,同比持平。
部门支出主要包括:
(一)按支出功能分类科目划分,共分为4类,其中:
1.201一般公共服务类科目2988.69万元,占支出总预算85.37%,同比(3000.01万元)减少11.32万元,下降0.38%,下降主要原因是2025年补助市县定点帮扶资金24万元在对下转移支付中编制。
2.208社会保障和就业支出类科目285.3万元,占支出总预算8.15%,同比(293.69万元)减少8.39万元,下降2.86%,下降的主要原因是年度考核奖不纳入养老、年金计提基数,基数下降。
3.210医疗卫生类科目86.62万元,占支出总预算2.47%,同比(90.55万元)减少3.93万元,下降4.34%,下降的主要原因是人员变动工资收入减少,医保基数下降。
4.221住房保障支出类科目140.46万元,占支出总预算4.01%,同比(146.85万元)减少6.39万元,下降4.35%,下降的主要原因是人员变动工资收入减少,公积金基数下降。
(二)按支出结构分类划分,分为基本支出预算和项目支出预算。
1.基本支出预算
基本支出预算1994.24万元,占支出总预算56.96%,同比(2041.09万元)减少46.85万元,下降2.3%。其中:
(1)人员经费预算1714.3万元,占基本支出预算85.96%,同比(1760.03万元)减少45.73万元,下降2.6%。其中:工资福利支出预算1572.21万元,占基本支出预算78.84%,同比(1622.43万元)减少50.22万元,下降3.1%(下降原因是年度考核奖不纳入养老、年金计提基数,基数下降);对个人和家庭的补助支出预算142.08万元,占基本支出预算7.12%,同比(137.6万元)增加4.48万元,增长3.26%(增长原因是退休人员与上年同期相比增加4人,故其他对个人和家庭补助支出中退休费同比增加)。
(2)公用经费(商品和服务支出)预算279.95万元,占基本支出预算14.04%,同比(281.07万元)减少1.12万元,下降0.4%。其中:其他商品和服务支出科目预算39.29万元,占公用经费预算14.03%,具体支出用途为“食堂运转经费30.8万元”、“离退休公用支出6.57万元”、“定额商品和服务支出中其他商品和服务支出1.92万元”。(公用经费下降原因是定额商品和服务支出下的公务用车运行维护费、会议费较上年有所减少)
2.项目支出预算
(1)项目支出预算1506.82万元,占支出总预算43.04%,同比上年(1490.01)增加16.81万元,增长1.13%,增长主要原因是2025年补助市县定点帮扶资金24万元在对下转移支付中编制。
(2)项目支出预算对下转移支付24万元,均为补助市县的定点帮扶项目资金。
其中:
工资福利支出预算0万元,同比上年(17.91万元)减少17.91万元,下降100%,主要原因是2025年将“残疾人保障金”纳入“其他商品和服务支出”科目。
商品和服务支出预算888.52万元,同比上年(1058.47万元)减少169.95万元,下降16.06%,主要原因是2025年新增数字档案馆信息系统建设项目均为资本性支出预算。
资本性支出预算611.3万元,同比上年(405.55万元)增加205.75万元,增长50.73%,增长原因是2025年新增数字档案馆信息系统建设项目均为资本性支出预算。
四、政府性基金预算支出情况说明
我部门2025年无政府性基金预算。
五、国有资本经营预算支出情况说明
我部门2025年无国有资本经营预算。
六、一般公共预算“三公”经费支出情况说明
我部门2025年一般公共预算安排的“三公”经费支出预算35.24万元,同口径比2024年(36.15万元)减少0.91万元,下降2.52%,具体如下:
(一)因公出国(境)经费2025年预算安排15.2万元,比上年持平。
(二)公务接待费2025年预算安排7万元,比上年(7.37万元)减少0.37万元,下降5.02%,减少主要原因是落实自治区党委、政府过紧日子要求,进行压减。
(三)公务用车购置及运行费2025年预算安排13.04万元,比上年(13.58万元)减少0.54万元,下降3.98%,其中:
公务用车购置费2025年预算安排0万元,与上年持平;
公务用车运行维护费2025年预算安排13.04万元,比上年减少0.54万元,下降3.98%,减少主要原因是落实自治区党委、政府过紧日子要求,进行压减。
七、机关运行经费安排情况说明
2025年本级共有1个参照公务员法管理的事业单位,机关运行经费仅为基本支出公用经费中的相关经费,不包含项目支出中的办公费、水费、电费等相关科目的经费。
我部门2025年机关行政运行经费预算安排279.95万元,比上年(281.07万元)减少1.12万元,下降0.4%,下降主要原因是定额公用经费减少,具体为:水费同比减少1万元、电费同比增加0.52万元、邮电费同比减少0.72万元、会议费同比减少0.25万元、印刷费同比减少0.36万元、公务用车运行维护费同比减少0.54万元、工会经费同比减少1.06万元、维修(护)费同比增加2.58万元、公务用车运行维护费减少1.08万元、其他交通费同比减少0.62万元、劳务费同比减少0.16万元、其他商品和服务支出同比增加0.49万元。
八、政府采购预算安排情况说明
我部门2025年政府采购预算总金额451.68万元,同比(534.75万元)减少83.07万元,下降15.53%。下降主要原因是2025年大部分为分散采购品目且未达政府采购限额标准的设备不编制采购预算。其中:
(1)货物类采购270.34万元,占政府采购预算59.85%,比上年288.29万元减少17.95万元,下降6.23%;工程类采购0万元,与上年持平;服务类采购181.34万元,占政府采购预算40.15%,比上年246.46万元减少65.12万元,下降26.42%。
(2)采购限额标准以上,200万元以下的货物和服务采购项目、400万元以下的工程采购项目,适宜由中小企业提高的采购预算210.77万元,面向中小企业预留金额210.77万元。
九、国有资产占用情况说明
2025年我馆实有在编机动车辆4辆,其中轿车3辆,越野车1辆;分别为应急和机要通信公务用车3辆,老干部服务用车1辆。
十、预算绩效目标情况说明
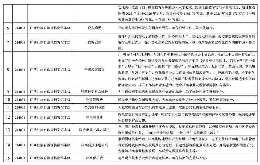
(一)我部门2025年所有项目支出全面实施绩效目标管理,涉及自治区本级项目25个,预算资金1506.82万元;对下转移支付项目1个,预算资金24万元。绩效目标情况详见报表。
(二)重点项目预算绩效目标说明。
项目名称:馆藏档案文件级编目,预算数56万元,绩效目标为2025年根据项目任务量,按时保质保量完成不少于75万条文件级机读目录著录情况、数字档案馆系统数字化副本挂接情况核对工作。为建立准确、规范的馆藏档案目录体系,准确掌握馆藏档案数量,给人民群众提供更加方便、快捷的档案利用服务。设1条数量指标:核对、完善、修正现行文书档案机读目录“三对应”数量≥75万条;设1条质量指标:审核率≥100%;设1条时效指标:按照合同约定进度支付服务款,2025年12月31日前完成;设1条成本指标:项目总成本56万元;设1条社会效益指标:进一步提高给社会公众提供更加方便、快捷的档案利用服务;设1条可持续影响指标:确保馆藏档案电子目录永久使用;设1条服务对象满意度指标:档案利用者的满意度≥90%。
第三部分:名词解释
一、财政拨款收入:指自治区财政部门当年拨付的资金。
二、事业收入:指事业单位开展专业业务活动及辅助活动所取得的收入。
三、经营收入:指事业单位在专业业务活动及其辅助活动之外开展非独立核算经营活动取得的收入。
四、其他收入:指除上述“财政拨款收入”、“事业收入”、“经营收入”等以外的收入。
五、用事业基金弥补收支差额指事业单位在当年的“财政拨款收入”、“事业收入”、“经营收入”、“其他收入”不足以安排当年支出的情况下,使用以前年度积累的事业基金(事业单位当年收支相抵后按国家规定提取、用于弥补以后年度收支差额的基金)弥补本年度收支缺口的资金。
六、年初结转和结余:指以前年度尚未完成、结转到本年按有关规定继续使用的资金。
七、结余分配:指事业单位按规定提取的职工福利基金、事业基金和缴纳的所得税,以及建设单位按规定应交回的基本建设竣工项目结余资金。
八、年末结转和结余:指本年度或以前年度预算安排、因客观条件发生变化无法按原计划实施,需要延迟到以后年度按有关规定继续使用的资金。
九、基本支出:指为保障机构正常运转、完成日常工作任务而发生的人员支出和公用支出。
十、项目支出:指在基本支出之外为完成特定行政任务和事业发展目标所发生的支出。
十一、经营支出:指事业单位在专业业务活动及其辅助活动之外开展非独立核算经营活动发生的支出。
十二、“三公”经费:纳入自治区财政预决算管理的“三公”经费,是指自治区本级各部门用财政拨款安排的因公出国(境)费、公务用车购置及运行费和公务接待费。其中,因公出国(境)费反映单位公务出国(境)的国际旅费、国外城市间交通费、住宿费、伙食费、培训费、公杂费等支出;公务用车购置及运行费反映单位公务用车车辆购置支出(含车辆购置税)及租用费、燃料费、维修费、过路过桥费、保险费、安全奖励费用等支出;公务接待费反映单位按规定开支的各类公务接待(含外宾接待)支出。
十三、机关运行经费:为保障行政单位(含参照公务员法管理的事业单位)运行用于购买货物和服务的各项资金,包括办公及印刷费、邮电费、差旅费、会议费、福利费、日常维修费、专用材料及一般设备购置费、办公用房水电费、办公用房取暖费、办公用房物业管理费、公务用车运行维护费以及其他费用。
十四、一般公共服务(类)档案事务(款)行政运行(项):主要用于我馆为保证日常运转发生的基本支出。如根据国家规定的基本工资和津补贴标准等安排的人员经费支出、按自治区统一规定的开支标准安排的办公费、印刷费、水电费、培训费、差旅费、会议费等日常公用经费支出。
十五、一般公共服务(类)档案事务(款)一般行政管理事务(项):指主要用于我馆为完成各项档案工作任务、保障档案事业发展而发生的项目支出。
十六、非一般公共服务(类)档案事务(款)档案馆(项):指国家档案局拨付的任务专项资金形成的支出。
十七、医疗卫生与计划生育支出(类)行政事业单位医疗(款)事业单位医疗(项):主要是根据自治区统一规定,按单位在职职工工资总额的一定比例计缴的医疗保险。
十八、住房保障支出(类)住房改革支出(款)住房公积金(项):主要是按照国家统一规定,为单位在职职工计缴的住房公积金。
十九、社会保障和就业(类)行政事业单位离退休(款)机关事业单位基本养老保险支出(项):主要用于支付行政及事业单位在职职工的单位养老保险费用。
二十、社会保障和就业(类)行政事业单位离退休(款)机关事业单位职业年金缴费支出(项):主要用于支付在职职工单位职业年金费用。
第四部分:永乐汇2025年部门预算报表














