首页
永乐汇概况
局领导简介
馆领导简介
档案局简介
档案馆简介
档案馆内设机构
政务公开
档案局权责清单
档案局政务公开
档案馆财务工作
档案馆绩效工作
职称评审
学会工作
政策法规
法律法规
部门规章
标准规范
规范性文件
兰台快讯
要闻速递
通知公告
局馆动态
市县动态
机关党建
党建动态
清廉机关建设
群团工作
学习园地
档案文化
网上展厅
编研成果
专题档案
档案视频
八桂史话
多媒体展厅
服务大厅
馆藏纵横
档案利用查阅中心
政府信息公开查阅中心
开放档案
政务服务
会员登录
位置:
首页
>
政务公开
>
档案局权责清单
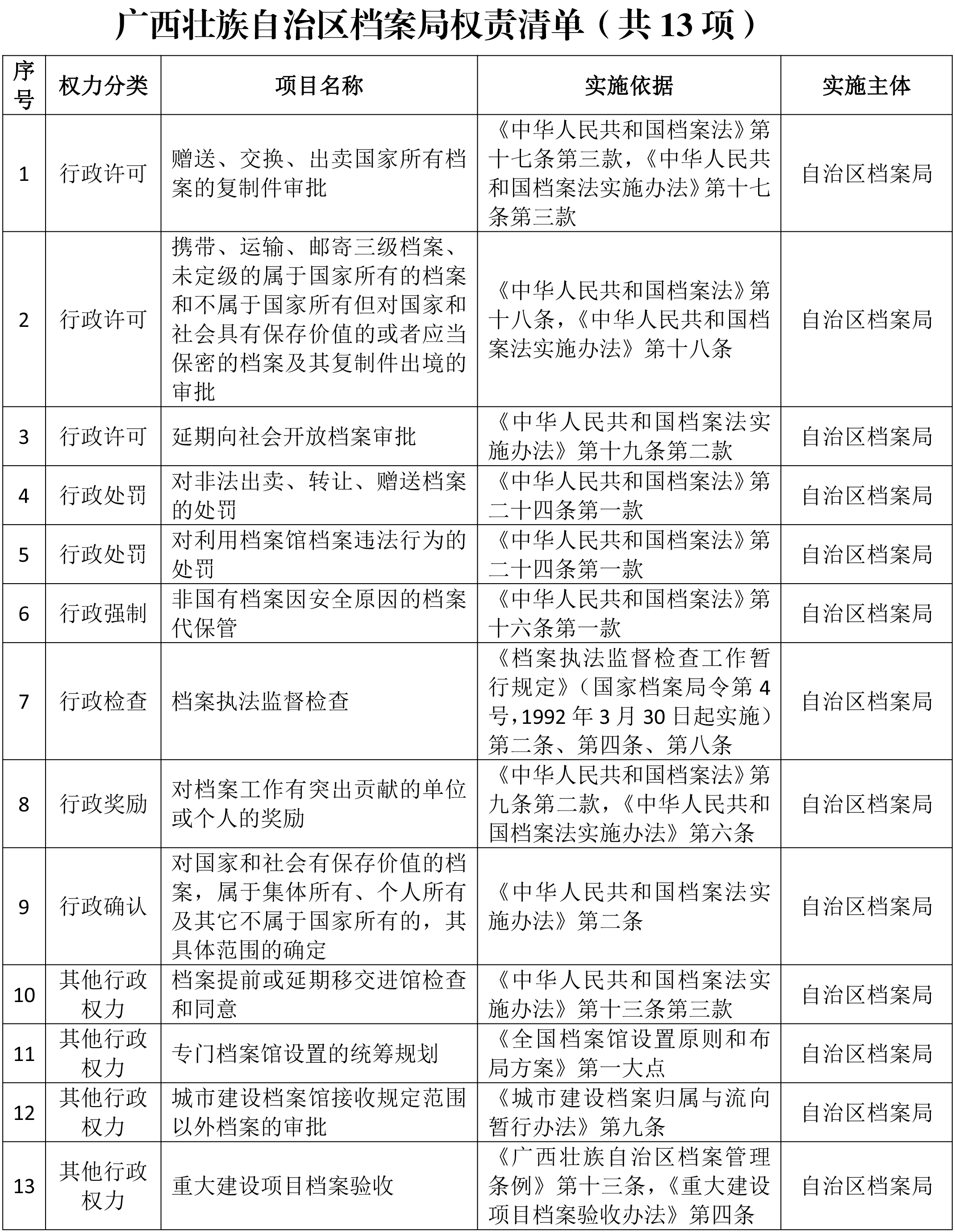
广西壮族自治区档案局权责清单
发布时间:2020-09-07 17:45:33
来源(作者):自治区档案局